ACIS
ACIS DOSE Registered-Photon-Map
The steps we took to compute the dose map are;
- Level 1 Event files for a specified month are obtained from archive.
- Image data including I2, I3, S2, S3 CCDs are extracted from all event files.
- All the extracted image data were merged to create a month long exposure map for the month.
- The exposure map is opened with ds9, and check a distribution of count rates against energy. From this, estimate the upper threshold value. Any events beyond this upper threshold are assumed erroneous events such as bad pixels.
- Using this upper threshold, the data is filtered, and create a cleaned exposure map for the month.
- The exposure map from each month from the Sep 1999 is added up to create a cumulative exposure map for each month.
- Using fimgstatistic, we compute count rate statistics for each CCDs.
- For observations with high data drop rates (e.g., Crab nebula, Cas A), we corrected the observations by adding events.
Please check more detail plots at Telemetered Photon Dose Trend page.
Statistics: # IMAGE NPIX MEAN RMS MIN MAX ACIS_jul24 6004901 3.098 4.646 0.0 3947 I2 node 0 262654 3.335594 2.084631 0.0 56.0 I2 node 1 262654 3.579113 2.224440 0.0 94.0 I2 node 2 262654 3.629292 2.216696 0.0 105.0 I2 node 3 262654 3.718720 3.288714 0.0 1095.0 I3 node 0 262654 4.230178 2.604526 0.0 77.0 I3 node 1 262654 4.012162 2.313372 0.0 112.0 I3 node 2 262654 3.818924 2.218361 0.0 84.0 I3 node 3 262654 3.719537 8.018610 0.0 3947.0 S2 node 0 262654 3.674089 6.159716 0.0 2386.0 S2 node 1 262654 3.770915 3.940317 0.0 586.0 S2 node 2 262654 3.927516 4.702493 0.0 839.0 S2 node 3 262654 4.118167 4.521930 0.0 459.0 S3 node 0 262654 5.018459 4.508734 0.0 194.0 S3 node 1 262654 5.432960 4.751458 0.0 1602.0 S3 node 2 262654 5.194294 3.071670 0.0 137.0 S3 node 3 262654 4.595829 2.756975 0.0 158.0
Statistics: IMAGE NPIX MEAN RMS MIN MAX ACIS_total 6004901 2695.738 3418.768 0.0 158232 I2 node 0 262654 2342.852293 475.076337 499.0 15165.0 I2 node 1 262654 2468.920060 688.819000 511.0 156226.0 I2 node 2 262654 2496.649844 529.545145 537.0 16530.0 I2 node 3 262654 2501.186085 648.095494 498.0 35236.0 I3 node 0 262654 2693.599168 664.130141 499.0 14800.0 I3 node 1 262654 2775.535588 1752.341552 519.0 56011.0 I3 node 2 262654 2485.151485 465.249837 492.0 15109.0 I3 node 3 262654 2464.123249 501.822944 464.0 35809.0 S2 node 0 262654 3144.321477 508.260252 1699.0 22574.0 S2 node 1 262654 3338.116741 760.676416 1876.0 18801.0 S2 node 2 262654 3700.888695 764.656100 2292.0 32956.0 S2 node 3 262654 3661.672018 618.018235 2015.0 82547.0 S3 node 0 262654 5566.824249 3000.508229 2447.0 54953.0 S3 node 1 262654 6788.035524 2391.243912 0.0 76591.0 S3 node 2 262654 5521.531484 1365.889432 2584.0 27543.0 S3 node 3 262654 4335.786800 772.408785 2618.0 26669.0
|
|
|
|
| Apr 2024 | Jan 2024 | Oct 2023 | Jul 2023 |
|---|
The Mean Detrended CTI
We report CTIs with a refined data definition. CTIs were computed for the temperature dependency corrected data. Please see CTI page for detailed explanation. CTI's are computed for Mn K alpha, and defined as slope/intercept x10^4 of row # vs ADU. Data file: here
Imaging CCDs
Spectral CCDs
Backside CCDs
Focal Plane Temperature
Jul 2024 Focal Temperature
| The Mean (max) FPT: | |
|---|---|
| -107.53 | +/- 7.69 C |
| Mean Width: | |
| 0.8 | +/- 0.58 days |
Averaged Focal Plane Temperature
We are using 10 period moving averages to show trends of peak temperatures and peak widths. Note, the gaps in the width plot are due to missing/corrupted data.
Focal Plane Temperature, Sun Angle and Altitude
Bad Pixels
The plots below were generated with a new warm pixel finding script. Please see Acis Bad Pixel Page for details.
Front Side CCDs
Back Side CCD (CCD5)
Science Instrument Background Rates
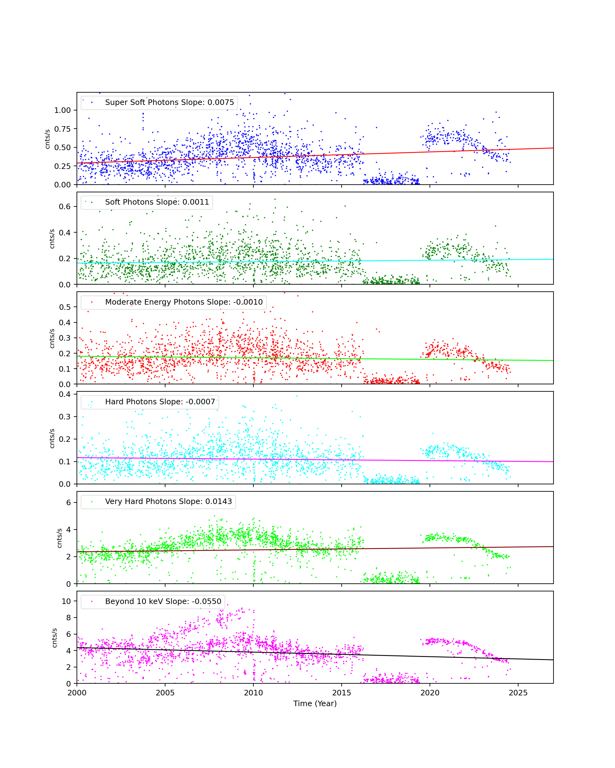
| Name | Low (keV) | High(KeV) | Description |
|---|---|---|---|
| SSoft | 0.00 | 0.50 | Super soft photons |
| Soft | 0.50 | 1.00 | Soft photons |
| Med | 1.00 | 3.00 | Moderate energy photons |
| Hard | 3.00 | 5.00 | Hard Photons |
| Harder | 5.00 | 10.00 | Very Hard photons |
| Hardest | 10.00 | Beyond 10 keV |

The following three plots show trends of SIB from year 2000. CCDs shown here are CCD3, CCD5, and CCD7. Fitted lines are linear fit after eliminating extreme outliers. For >10 keV plots, 2 lines are fit. One is with a 13 keV filter, and another without.
CCD 3

CCD 5

CCD 7

ACIS Corner Pixels
We plot the average corner pixel centroid slope and mean for ACIS observations. Separate plots are shown for FAINT MODE (3X3) and VFAINT MODE (5X5) observations. Metric is the centroid of a Gaussian fit to the histogram of corner pixel PHA values of detected events. Plus signs are FAINT observations, diamonds are VFAINT observations, and boxes are VFAINT observations with centroids computed using only the corner pixels of a 3X3 event island (referred to as AFAINT). We see a very small upward trend.
CCD: I3
CCD: S3
ACIS Bias Trends
The bias plus overclock level was calculated as follows:
- Get acisf*bias0.fits is obtained from a database or /dsops/ap/sdp/cache/*/acis/
- Data with timed mode exposure is selected.
- Fits files were divided into 4 quads, then an average of bias level for each quad is computed. No corrections for dead spots, columns etc were included.
An example of Overclock values as reported in FITS file header:
An example of mean bias minus overclock value:
HRC
DOSE of Central 4K Pore-Pairs
Please refer to Maximum Dose Trends for more details.
IMAGE NPIX MEAN STDDEV MIN MAX HRCI_07_2024.fits 16777216 0.045 0.226 0.000 12.000
IMAGE NPIX MEAN STDDEV MIN MAX HRCI_08_1999_07_2024.fits 16777216 na na na na
IMAGE NPIX MEAN STDDEV MIN MAX HRCS_07_2024.fits 16777216 0.037 0.195 0.000 4.000
IMAGE NPIX MEAN STDDEV MIN MAX HRCS_08_1999_07_2024.fits 16777216 na na na na
|
|
Max dose trend plots corrected for events that "pile-up"
in the center of the taps due to bad position information.
|
|
|
|
|
| Apr 2024 | Jan 2024 | Oct 2023 | Jul 2023 |
|---|
|
|
|
|
| Apr 2024 | Jan 2024 | Oct 2023 | Jul 2023 |
|---|
Gratings
Grating Trends/Focus
We plot the width of the zero order streak of ACIS/HETG observations and the width of the zero order image for HRC/LETG observations of point sources. No significant defocusing trend is seen at this time. See Gratings Trends pages.
PCAD
ACA Trending
| ACIS |
|
|
|
|
|---|---|---|---|---|
|
|
| ||
| HRCI |
|
|
|
|
| HRCI |
|
|
|
|
ACIS-1

ACIS-6

HRC-I-1

HRC-S-1

Gyro Bias Drift
Radiation History
Radiation Count Rates of Jul 2024
Sun Spot History (See:NOAA Page)
Trending
Quarterly Trends
- ACIS Temperature
| Previous Quarter | |||||||
| MSID | MEAN | RMS | DELTA/YR | DELTA/YR/YR | UNITS | DESCRIPTION | |
| 1cbat | -0.009 | 8.478e-04 | (2.11+/-0.02)e2 | 0.44 +/- 0.52 | K | CAMERA BODY TEMP. A | |
|---|---|---|---|---|---|---|---|
| 1crat | -0.015 | 0.002 | (1.52+/-0.05)e2 | -0.46 +/- 1.06 | K | COLD RADIATOR TEMP. A | |
| 1crbt | -0.014 | 0.002 | (1.53+/-0.05)e2 | -0.59 +/- 1.06 | K | COLD RADIATOR TEMP. B | |
| 1dactbt | -0.007 | 0.001 | (2.61+/-0.03)e2 | -0.62 +/- 0.88 | K | DA COLLIMATOR TEMP. B | |
| 1deamzt | -0.005 | 0.003 | (2.89+/-0.07)e2 | 0.51 +/- 1.23 | K | DEA -Z PANEL TEMP | |
| 1dpamyt | -0.002 | 0.003 | (2.90+/-0.07)e2 | 1.20 +/- 1.30 | K | DPA -Y PANEL TEMP | |
| 1dpamzt | -0.002 | 0.003 | (2.93+/-0.07)e2 | 1.19 +/- 1.27 | K | DPA -Z PANEL TEMP | |
| 1oahat | -0.007 | 9.255e-04 | (2.48+/-0.02)e2 | -0.28 +/- 0.66 | K | OPEN ACTUATOR HOUSING TEMP. A | |
| 1oahbt | -0.007 | 8.453e-04 | (2.44+/-0.02)e2 | -0.03 +/- 0.59 | K | OPEN ACTUATOR HOUSING TEMP. B | |
| 1pdeaat | 0.001 | 0.002 | (2.99+/-0.04)e2 | 1.24 +/- 1.33 | K | PSMC DEA PS A TEMP | |
| 1pdeabt | -0.001 | 0.002 | (2.91+/-0.04)e2 | 0.62 +/- 1.31 | K | PSMC DEA PS B TEMP | |
| 1wrat | -0.009 | 0.001 | (1.94+/-0.03)e2 | 0.50 +/- 0.53 | K | WARM RADIATOR TEMP. A | |
| 1wrbt | -0.009 | 0.001 | (1.94+/-0.03)e2 | 0.51 +/- 0.53 | K | WARM RADIATOR TEMP. B | |
- ACIS Electronics Side B
| Previous Quarter | |||||||
| MSID | MEAN | RMS | DELTA/YR | DELTA/YR/YR | UNITS | DESCRIPTION | |
| 1dahbcu | 0.000e+00 | 0.000e+00 | (0.00+/-0.00)e0 | (0.00+/-0.00)e0 | AMP | DA HEATER CURRENT B | |
|---|---|---|---|---|---|---|---|
| 1dahbvo | 0.000e+00 | 0.000e+00 | (0.00+/-0.00)e0 | (0.00+/-0.00)e0 | V | DA HEATER VOLTAGE B | |
| 1dahhbvo | 0.000e+00 | 0.000e+00 | (0.00+/-0.00)e0 | (0.00+/-0.00)e0 | V | DA HOUSING HEATER INPUT | |
| 1de28bvo | 0.001 | 8.529e-05 | 27.34 +/- 0.20 | -0.04 +/- 0.04 | V | DEA +28V INPUT B | |
| 1deicbcu | 0.000e+00 | 0.000e+00 | (0.00+/-0.00)e0 | (0.00+/-0.00)e0 | AMP | DEA INPUT CURRENT B | |
| 1den0bvo | -4.394e-05 | 6.510e-06 | -0.15 +/- 0.01 | -0.00 +/- 0.00 | V | DEA -6V VOLTAGE B | |
| 1den1bvo | -1.243e-04 | 1.840e-05 | -0.31 +/- 0.04 | -0.00 +/- 0.01 | V | DEA -15V VOLTAGE B | |
| 1dep0bvo | 5.216e-05 | 7.638e-06 | 0.05 +/- 0.02 | (2.68+/-42.23)e-4 | V | DEA +6V VOLTAGE B | |
| 1dep1bvo | 1.336e-04 | 1.862e-05 | 0.12 +/- 0.04 | 0.00 +/- 0.01 | V | DEA +15V ANALOG B | |
| 1dep2bvo | 1.981e-04 | 2.953e-05 | 0.19 +/- 0.07 | 0.00 +/- 0.02 | V | DEA +24V ANALOG B | |
| 1dep3bvo | 2.463e-04 | 3.499e-05 | 0.24 +/- 0.08 | 0.00 +/- 0.02 | V | DEA +28V ANALOG B | |
| 1dp28bvo | 0.001 | 8.328e-05 | 27.36 +/- 0.20 | -0.04 +/- 0.03 | V | DPA +28V INPUT B | |
| 1dpicbcu | 0.001 | 1.397e-04 | 0.83 +/- 0.33 | 0.03 +/- 0.07 | AMP | DPA INPUT CURRENT B | |
| 1dpp0bvo | 1.426e-04 | 1.913e-05 | 5.21 +/- 0.04 | 0.01 +/- 0.01 | V | DPA +5V ANALOG B | |
- EPHIN Temperature and Voltage
| Previous Quarter | |||||||
| MSID | MEAN | RMS | DELTA/YR | DELTA/YR/YR | UNITS | DESCRIPTION | |
| 5eiot | 0.028 | 0.010 | (3.32+/-0.22)e2 | 4.04 +/- 3.85 | K | EIO TEMP | |
|---|---|---|---|---|---|---|---|
| 5ephint | 0.008 | 0.003 | (3.39+/-0.08)e2 | 2.10 +/- 2.20 | K | EPHIN TEMP | |
| teio | 0.026 | 0.009 | (3.30+/-0.22)e2 | 2.97 +/- 3.64 | K | EPHIN ELECTRONICS HOUSING TEMP | |
| tephin | 0.008 | 0.003 | (3.39+/-0.08)e2 | 2.15 +/- 2.13 | K | EPHIN SENSOR HOUSING TEMP | |
Spacecraft Motions
TSC and FA Cummulative Moter Distance
HETG and LETG Cummulative Insertion Counts
HETG/LETG Insertion/Retraction Angle
Reaction Wheel Rotations