ACIS
ACIS DOSE Registered-Photon-Map
The steps we took to compute the dose map are;
- Level 1 Event files for a specified month are obtained from archive.
- Image data including I2, I3, S2, S3 CCDs are extracted from all event files.
- All the extracted image data were merged to create a month long exposure map for the month.
- The exposure map is opened with ds9, and check a distribution of count rates against energy. From this, estimate the upper threshold value. Any events beyond this upper threshold are assumed erroneous events such as bad pixels.
- Using this upper threshold, the data is filtered, and create a cleaned exposure map for the month.
- The exposure map from each month from the Sep 1999 is added up to create a cumulative exposure map for each month.
- Using fimgstatistic, we compute count rate statistics for each CCDs.
- For observations with high data drop rates (e.g., Crab nebula, Cas A), we corrected the observations by adding events.
Please check more detail plots at Telemetered Photon Dose Trend page.
Statistics: # IMAGE NPIX MEAN RMS MIN MAX ACIS_may24 6004901 4.023 7.702 0.0 5982 I2 node 0 262654 3.497917 2.158772 0.0 61.0 I2 node 1 262654 3.732217 4.019261 0.0 1638.0 I2 node 2 262654 3.615039 2.192458 0.0 94.0 I2 node 3 262654 3.677244 10.242428 0.0 4950.0 I3 node 0 262654 4.085088 2.430048 0.0 73.0 I3 node 1 262654 3.944078 2.294126 0.0 98.0 I3 node 2 262654 3.722238 2.173146 0.0 55.0 I3 node 3 262654 3.699773 2.841572 0.0 927.0 S2 node 0 262654 4.542076 9.655360 0.0 4607.0 S2 node 1 262654 5.235858 4.712687 0.0 216.0 S2 node 2 262654 7.099786 9.040347 0.0 197.0 S2 node 3 262654 6.783716 14.814531 0.0 5982.0 S3 node 0 262654 7.742417 7.893426 0.0 106.0 S3 node 1 262654 7.828603 13.277543 0.0 5928.0 S3 node 2 262654 9.068501 9.254668 0.0 104.0 S3 node 3 262654 8.503237 9.853899 0.0 118.0
Statistics: IMAGE NPIX MEAN RMS MIN MAX ACIS_total 6004901 2688.966 3412.468 0.0 158232 I2 node 0 262654 2334.612138 473.192979 498.0 15043.0 I2 node 1 262654 2460.175306 686.754436 508.0 156226.0 I2 node 2 262654 2487.922594 527.492567 537.0 16361.0 I2 node 3 262654 2492.226416 645.677989 498.0 34629.0 I3 node 0 262654 2683.927294 661.670339 497.0 14735.0 I3 node 1 262654 2765.882587 1751.413577 518.0 56000.0 I3 node 2 262654 2475.878095 463.351541 491.0 15033.0 I3 node 3 262654 2455.103649 499.460681 461.0 35759.0 S2 node 0 262654 3137.026068 506.798430 1698.0 22559.0 S2 node 1 262654 3330.600700 758.485180 1874.0 18641.0 S2 node 2 262654 3693.151777 763.353596 2288.0 32821.0 S2 node 3 262654 3650.784982 617.314177 2009.0 82034.0 S3 node 0 262654 5556.682487 2999.345322 2444.0 54936.0 S3 node 1 262654 6777.425296 2389.989209 0.0 74989.0 S3 node 2 262654 5511.419263 1365.240180 2575.0 27529.0 S3 node 3 262654 4326.828443 772.088026 2615.0 26654.0
|
|
|
|
| Feb 2024 | Nov 2023 | Aug 2023 | May 2023 |
|---|
The Mean Detrended CTI
We report CTIs with a refined data definition. CTIs were computed for the temperature dependency corrected data. Please see CTI page for detailed explanation. CTI's are computed for Mn K alpha, and defined as slope/intercept x10^4 of row # vs ADU. Data file: here
Imaging CCDs
Spectral CCDs
Backside CCDs
Focal Plane Temperature
May 2024 Focal Temperature
| The Mean (max) FPT: | |
|---|---|
| -107.53 | +/- 7.69 C |
| Mean Width: | |
| 0.8 | +/- 0.58 days |
Averaged Focal Plane Temperature
We are using 10 period moving averages to show trends of peak temperatures and peak widths. Note, the gaps in the width plot are due to missing/corrupted data.
Focal Plane Temperature, Sun Angle and Altitude
Bad Pixels
The plots below were generated with a new warm pixel finding script. Please see Acis Bad Pixel Page for details.
Front Side CCDs
Back Side CCD (CCD5)
Science Instrument Background Rates
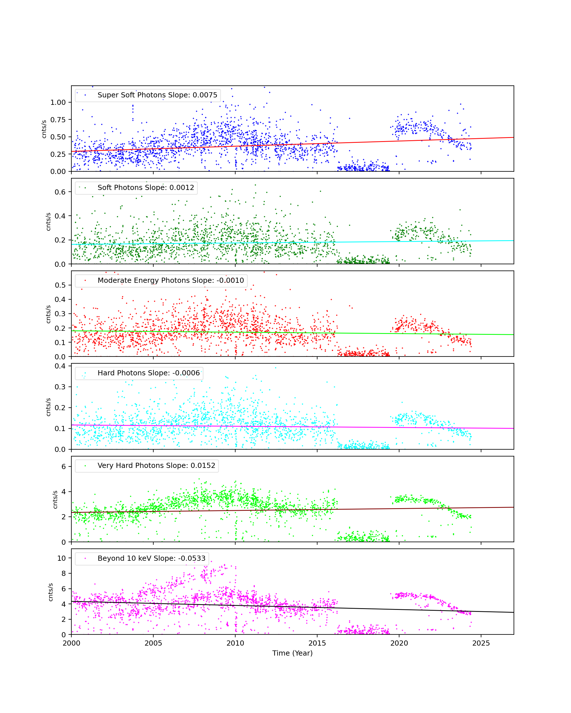
| Name | Low (keV) | High(KeV) | Description |
|---|---|---|---|
| SSoft | 0.00 | 0.50 | Super soft photons |
| Soft | 0.50 | 1.00 | Soft photons |
| Med | 1.00 | 3.00 | Moderate energy photons |
| Hard | 3.00 | 5.00 | Hard Photons |
| Harder | 5.00 | 10.00 | Very Hard photons |
| Hardest | 10.00 | Beyond 10 keV |

The following three plots show trends of SIB from year 2000. CCDs shown here are CCD3, CCD5, and CCD7. Fitted lines are linear fit after eliminating extreme outliers. For >10 keV plots, 2 lines are fit. One is with a 13 keV filter, and another without.
CCD 3

CCD 5

CCD 7

ACIS Histogram Mode Trends
We collected data from acis histogram mode data, and created trend plots of peak portions and peak widths against time (DOM). The peaks were estimated by fitting a simple Gaussian on three peaks (Al, Ti, and Mn), and the widths were estimated by a width at the half max from the peak.
All histogram data are taken under TIMED and GRADED_HIST mode, SIM position is at an external calibration source position, the focal temperature is around -119.7 C, and parameter settings in aciselec, acistemp are set to about same for all.
CCD 3, Peak Position
CCD 3, Peak Widths
CCD 3, Count Rates
HRC
DOSE of Central 4K Pore-Pairs
Please refer to Maximum Dose Trends for more details.
IMAGE NPIX MEAN STDDEV MIN MAX HRCI_05_2024.fits 16777216 0.015 0.128 0.000 7.000
IMAGE NPIX MEAN STDDEV MIN MAX HRCI_08_1999_05_2024.fits 16777216 na na na na
IMAGE NPIX MEAN STDDEV MIN MAX HRCS_05_2024.fits 16777216 0.008 0.092 0.000 3.000
IMAGE NPIX MEAN STDDEV MIN MAX HRCS_08_1999_05_2024.fits 16777216 na na na na
|
|
Max dose trend plots corrected for events that "pile-up"
in the center of the taps due to bad position information.
|
|
|
|
|
| Feb 2024 | Nov 2023 | Aug 2023 | May 2023 |
|---|
|
|
|
|
| Feb 2024 | Nov 2023 | Aug 2023 | May 2023 |
|---|
Gratings
Grating Trends/Focus
We plot the width of the zero order streak of ACIS/HETG observations and the width of the zero order image for HRC/LETG observations of point sources. No significant defocusing trend is seen at this time. See Gratings Trends pages.
PCAD
ACA Trending
| ACIS |
|
|
|
|
|---|---|---|---|---|
|
|
| ||
| HRCI |
|
|
|
|
| HRCI |
|
|
|
|
Gyro Bias Drift
Radiation History
Radiation Count Rates of May 2024
Sun Spot History (See:NOAA Page)
Trending
Quarterly Trends
- HRMA Heater
| Previous Quarter | |||||||
| MSID | MEAN | RMS | DELTA/YR | DELTA/YR/YR | UNITS | DESCRIPTION | |
| ohrthr03 | 2.306e-04 | 3.101e-05 | (2.95+/-0.00)e2 | 0.04 +/- 0.01 | K | RT 5: HRMA FORWARD APERTURE PLATE | |
|---|---|---|---|---|---|---|---|
| ohrthr09 | 8.754e-04 | 1.737e-04 | (2.96+/-0.00)e2 | 0.31 +/- 0.05 | K | RT 105: HRMA CAP | |
| ohrthr17 | 9.394e-04 | 1.848e-04 | (2.96+/-0.00)e2 | 0.33 +/- 0.06 | K | RT 125: HSA OUTER CYNLINDER | |
| ohrthr24 | 0.002 | 3.337e-04 | (2.97+/-0.01)e2 | 0.64 +/- 0.14 | K | RT 12: HRMA AFT HEATER PLATE | |
| ohrthr38 | 0.006 | 8.678e-04 | (3.01+/-0.02)e2 | 1.27 +/- 0.49 | K | RT 120: HRMA AFT COLLIMATOR OUTER CYLINDER | |
| ohrthr52 | 8.998e-04 | 1.806e-04 | (2.96+/-0.00)e2 | 0.33 +/- 0.06 | K | RT 100: HRMA CAP | |
- HRMA Thermal
| Previous Quarter | |||||||
| MSID | MEAN | RMS | DELTA/YR | DELTA/YR/YR | UNITS | DESCRIPTION | |
| 4rt568t | 0.006 | 9.319e-04 | (3.00+/-0.02)e2 | 1.26 +/- 0.53 | K | RT 568 - HRMA TEMP | |
|---|---|---|---|---|---|---|---|
| 4rt569t | 0.002 | 2.987e-04 | (2.97+/-0.01)e2 | 0.64 +/- 0.12 | K | RT 569 - HRMA TEMP | |
| 4rt570t | 0.001 | 1.639e-04 | (2.96+/-0.00)e2 | 0.31 +/- 0.06 | K | RT 570 - HRMA TEMP | |
| 4rt575t | 0.008 | 0.001 | (3.06+/-0.03)e2 | 1.55 +/- 0.67 | K | RT 575 - OB CONE TEMP | |
| 4rt576t | 0.007 | 9.279e-04 | (2.96+/-0.02)e2 | 1.40 +/- 0.53 | K | RT 576 - OB CONE TEMP | |
| 4rt578t | 0.009 | 0.002 | (3.04+/-0.04)e2 | 1.66 +/- 0.87 | K | RT 578 - OB CONE TEMP | |
- MUPS
| Previous Quarter | |||||||
| MSID | MEAN | RMS | DELTA/YR | DELTA/YR/YR | UNITS | DESCRIPTION | |
| pm1thv1t | 0.016 | 0.007 | (3.52+/-0.16)e2 | -1.18 +/- 2.51 | K | MUPS 1 THRUSTER VALVE 01 TEMP | |
|---|---|---|---|---|---|---|---|
| pline02t | 0.023 | 0.005 | (3.36+/-0.12)e2 | 0.78 +/- 2.28 | K | PROP LINE TEMP 02 | |
| pline03t | 0.025 | 0.006 | (3.29+/-0.14)e2 | 0.57 +/- 2.15 | K | PROP LINE TEMP 03 | |
| pline04t | 0.023 | 0.005 | (3.17+/-0.11)e2 | 2.82 +/- 2.29 | K | PROP LINE TEMP 04 | |
Spacecraft Motions
TSC and FA Cummulative Moter Distance
HETG and LETG Cummulative Insertion Counts
HETG/LETG Insertion/Retraction Angle
Reaction Wheel Rotations