Merging Central
Introduction to Merging Chandra Data
Chandra observations can be split in segments or can cover different time spans for two main reasons:
- Scientific reasons: the same target or patch of the sky has been observed many times during the course of the mission
- Engineering reasons: because of spacecraft thermal restrictions, long observations are broken into shorter exposures. As of late 2021, observations longer than about 60ks are usually broken up into 30ks segments for planning purposes, and observations of these segments may be separated by significant periods of time Proposers' Observatory Guide §3.3.3.
Whatever the reasons, observers may want to merge the various observations for example to:
- detect faint sources
- study variability across time
- cover a large area
- recover the unsplit exposure time
The direction in which to go when merging observations is strongly dependent on several factors. The main ones are:
- the scientific goal
- the instrument used
- the time separation between observations
- the spatial separation between observations
It is also crucial to understand what is possible or is not possible to do with the merged output once observations are combined and the limitations therein.
The aim of this website is to provide instructions and guidance in all aspects of merging observations.
![[NOTE]](../imgs/note.png)
'Merging', 'combining', 'stacking', and 'co-adding' are all synonymous in the context of this website.
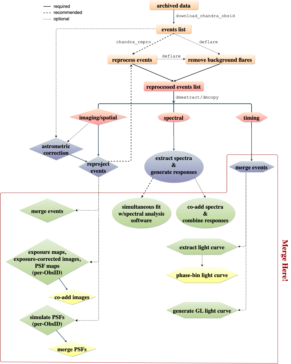
Merging Overview: Analyses-Dependent Paths
[Version: full-size]
![[Print media version: Analyses-dependent Overview for Merging Data]](imgs/merging_options.png)
Merging Overview: Analyses-Dependent Paths
A non-exhaustive, broad overview of the analyses-dependent paths for extracting and merging data sets. The color progression of the boxes begin in orange with the usual pre-requisite steps of obtaining and reprocessing data sets; the red boxes are the analysis-type paths; the blue pre-merging processing steps; the green boxes are the extracted data products, some of which are combined; and the yellow are data products that have undergone post-merging processing.
A list of the most commonly used CIAO tools and scripts used to combine data sets are tabulated below.
| CIAO Tool | Description |
|---|---|
|
merge two or more compatible tables (e.g. event files) into one. |
|
|
combine multiple images (of the same dimensions) using a wide range of mathematical operations |
|
|
regrid event files to a common tangent point |
|
|
generate a weighted ARF |
|
|
add multiple RMFs, weighted by ARFs and exposures; add multiple ARFs, weighted by exposures |
| CIAO Script | Description |
|---|---|
|
crreate exposure-corrected images and exposure maps for an observation |
|
|
combines the steps needed to run reproject_events and dmmerge on a set of event files |
|
|
combine reprojected observations to create exposure maps and exposure-corrected images (multi-observation counterpart to fluximage) |
|
|
combines reproject_obs and flux_obs |
|
|
compute the net count rates and fluxes for sources in merged observations |
|
|
combine PHA files and their associated response files |
|
|
combine Chandra gratings PHA files and their associated responses |
Multi-ObI Observations
The Multiple "Observation Intervals" or "ObI" Why page discusses a set of observations from early in the Chandra mission (until ~2003) that were split into multiple uninterrupted intervals. This practice is no longer used and each uninterrupted observing interval of an observation is now given a different ObsID. As far as merging is concerned, different ObIs should be treated as different ObsIDs.
What Can be Done with the Output File of a Merged Observation?
This is probably the most difficult and crucial question in the merging process. Conceptually, there are analyses that can be done with merged data products and then there are analyses that users would like to do with merged data products, but should not.
There are operations that existing tools allow on combined data products, but whether or not the results are valid and suitable for analysis is a whole different matter. There are two operations that are typically valid and for which merging observations is generally suitable when they have closely separated pointings:
- Source detection — run source detection to identify sources too faint in each single observations
- Pretty pictures — create beautiful wide and/or deep Chandra images!
Table of Links to Helpful References:
|
Discussions & Caveats |
|
|---|---|
|
Papers, Memos, and Presentations |
|
|
POG |