Adding a line to a plot
Matplotlib has a number of ways to add lines toa plot. For this example we shall use a simple histogrammed dataset
sherpa> load_arrays(1, [1, 5, 8], [5, 7, 10], [20, 30, 25]) sherpa> prefs = get_plot_prefs("data") sherpa> prefs["linestyle"] = "solid" sherpa> prefs["yerrorbars"] = False sherpa> plot_data()
Figure 1: the original plot
![[The plot contains three bins, where the first two are connected but the third is separate.]](basic-plot-no-lines.png)
![[Print media version: The plot contains three bins, where the first two are connected but the third is separate.]](basic-plot-no-lines.png)
Figure 1: the original plot
A number of Matlpotlib commands can be used to add lines to a plot.
sherpa> plot_data()
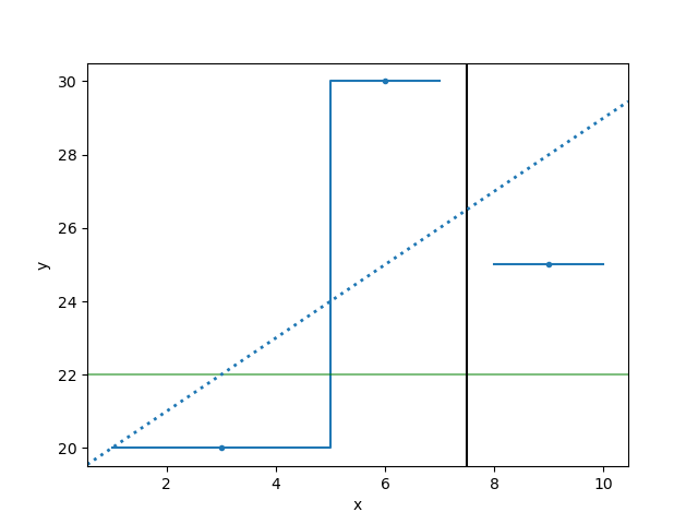
For example, horizontal and vertical lines can be added that cover the whole plot:
sherpa> plt.axhline(22, c="g", alpha=0.5) sherpa> plt.axvline(7.5, c="k")
A line that crosses two points can also be added:
sherpa> plt.axline((2, 21), (10, 29), ls="dotted", lw=2)
Figure 2: adding lines
![[The plot now has three extra lines: a horizontal opaque green line at y=22 covering the whole X axis; a vertical black line at x=7.5 covering the whole Y axis; and a dotted blue line that passes through (2,21) and (10,29) but extends to the edges of the plot.]](basic-plot-with-lines.png)
![[Print media version: The plot now has three extra lines: a horizontal opaque green line at y=22 covering the whole X axis; a vertical black line at x=7.5 covering the whole Y axis; and a dotted blue line that passes through (2,21) and (10,29) but extends to the edges of the plot.]](basic-plot-with-lines.png)