How can I plot a model-fitted spectrum in photon flux units (photons s-1 cm-2 keV-1)?
![[WARNING]](../imgs/warning.png)
Earlier versions of this entry had two issues:
- evaluation of the source expression
- no normalization by the bin width
which could cause problems depending on exactly what model components were used in the model expression (although in some cases they would roughly cancel each other out).
In Sherpa 4.17 - when using PHA data - model-fitted source spectra are plotted in units of counts s-1keV-1 (or per channel or wavelength). This is because Sherpa convolves an assumed source model in photon flux units with the instrument response functions to get a model-predicted flux in counts s-1keV-1, so that this model may be compared to a data set in counts. To plot in photon flux units (photons s-1 cm-2 keV-1) would require doing things the other way around - it requires deconvolving the data using the RMF and ARF instrument responses and comparing it to a model which is unconvolved (i.e., the model representation of source flux before it passes through the detector).
The following set of Sherpa 4.17 commands may be used to plot a model-fitted source spectrum in photon flux units. (To unfold a source spectrum independent of a model, see Sherpa Plotting FAQ #3.)
![[NOTE]](../imgs/note.png)
Please note that the following produces only an approximation of the deconvolved source data.
It also requires that the "analysis settings" set by set_analysis are at their default values of:
- quantity="energy"
- type="rate"
- factor=0
which can be checked with the following (change 1 to the correct dataset identifier if necessary and the rate setting of True is equivalent to setting type="rate" in the set_analysis call):
sherpa> get_analysis(1) 'energy' sherpa> get_data(1).rate True sherpa> get_data(1).plot_fac 0
First we start by accessing data used to create the plot_data plot, which contains information on the binned count [rate] spectral information:
sherpa> dplot = get_data_plot() sherpa> Emid = dplot.x sherpa> spec = dplot.y sherpa> spec_err = dplot.yerr
and then obtain the convolved model flux and the energy grid it was evaluated on based on how the binned counts spectrum was grouped using the calc_model function, which was first introduced in Sherpa 4.17.0:
sherpa> (Elo,Ehi),modflux = calc_model() sherpa> dE = Ehi - Elo
We can evaluate the source model on the grid used for the fit (this gives the predicted emission before it enters the telescope and interacts with the mirrors and detector):
sherpa> mdl = get_source() sherpa> photflux = mdl(Elo, Ehi) # use the low and high edges here, not the mid-point for re-evaluated source model energy grid
The aim is to plot the "fluxed" data in units of photon / cm2 / s, but the current values and their types are:
| Array | Units |
|---|---|
| Emid, elo, ehi, dE | keV |
| spec, spec_err, modflux | count / s / keV |
| photflux | photon / cm2 / s |
The predicted per-bin values (modflux) can be used to "correct" the observed data points (dplot.y = spec) using the evaluated source expression (photflux):
sherpa> conv = photflux / modflux / dE # divide by the bin width
which creates a value with the units photon / count / cm2, which can be applied the existing data (and it's error) to create a new dataset, labelled "fluxed":
sherpa> spec_conv = conv * spec sherpa> spec_conv_err = conv * spec_err sherpa> load_arrays("fluxed", Emid, spec_conv, spec_conv_err, Data1D)
With this, we can now plot the "fluxed" data set and overplot the source model on it:
sherpa> plot_data('fluxed')
sherpa> plot_source(overplot=True)
sherpa> plt.xlabel('Energy (keV)')
sherpa> plt.ylabel('Photons s$^{-1}$ cm$^{-2}$ keV$^{-1}$')
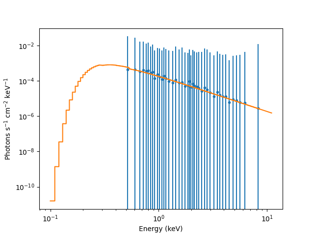
The plotted values in Figure 1 represent the ratio of the source count rate to the convolved model count rate, times the unconvolved model (photons s-1 cm-2 kev-1).
Linear axes
![[Model-fitted source spectrum plotted in photon flux units, in a linear scale.]](phot_flux.linear.png)
![[Print media version: Model-fitted source spectrum plotted in photon flux units, in a linear scale.]](phot_flux.linear.png)
Linear axes
and then with logarithmically-scaled axes in Figure 2:
sherpa> plt.xscale('log')
sherpa> plt.yscale('log')
Log axes
![[Model-fitted source spectrum plotted in photon flux units, in a log scale.]](phot_flux.log.png)
![[Print media version: Model-fitted source spectrum plotted in photon flux units, in a log scale.]](phot_flux.log.png)
Log axes
Background
The primary function of software packages like Sherpa is to solve the integral equation (instrument response) which relates the total counts produced in a given pulse-height bin in a spectrum to the incident source spectrum. Therefore, once you have a pulse-height spectrum and the appropriate RMF and ARF instrument response, you can use Sherpa to fold the source data through an assumed model to determine the "true" source flux (see also the Sherpa function calc_photon_flux, which returns non-integrated flux in units of photons s-1 cm-2 keV-1 when supplied with a single energy value, and when working in energy space with set_analysis("energy")).
Though be warned that Sherpa has no explicit knowledge of data or model units; the units displayed with computed fluxes are defaults, generally correct for standard analyses of 1-D PHA energy/wavelength spectra (XSPEC-like analyses). They may be incorrect for non-standard analyses, or for analyses of 2-D spatial images with exposure maps, etc. The correct units can be determined by working backwards from the data, taking into account the exposure time, the units of the instrument model, the bin units, etc.