ACIS Science Instrument Background Monthly Trend: Mar 2019

Please click CCD# to see the plots

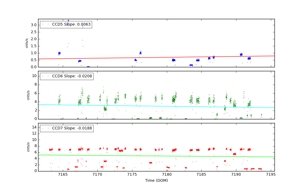
Combined Plots CCD0 CCD1 CCD2 CCD3 CCD4 CCD5 CCD6 CCD7 CCD8 CCD9
Individual Energy Range Plots CCD0 CCD1 CCD2 CCD3 CCD4 CCD5 CCD6 CCD7 CCD8 CCD9

Back To The Main Page


Wed Apr 3 04:49:36 2019