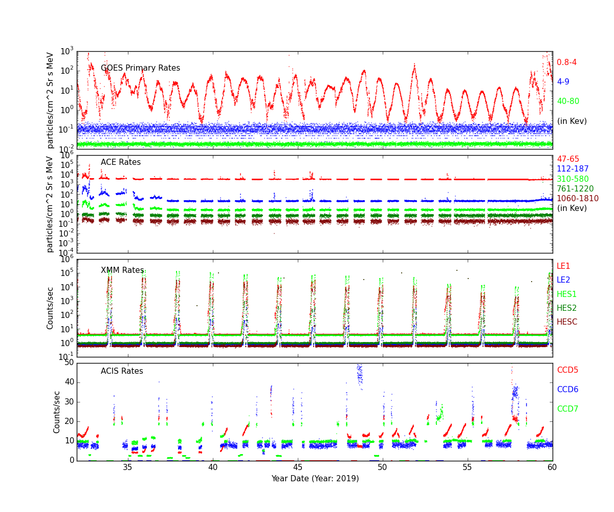
ACIS Radiation Correlations - Feb 2019

Back to Top

See Rad zone timing plots