| Science Run Stop: | 2022:03:28:12:40 |
| Science Run Start: | 2022:04:04:05:59 |
| Interruption: | 448.0ks |
| Triggered by: | auto |
Go to:
ACE Plot (E38/E175, P47/P112/P310/P761/P1060)
HRC Plot (HRC Shield Rate)
ACIS Plot (ACIS Count Rate)
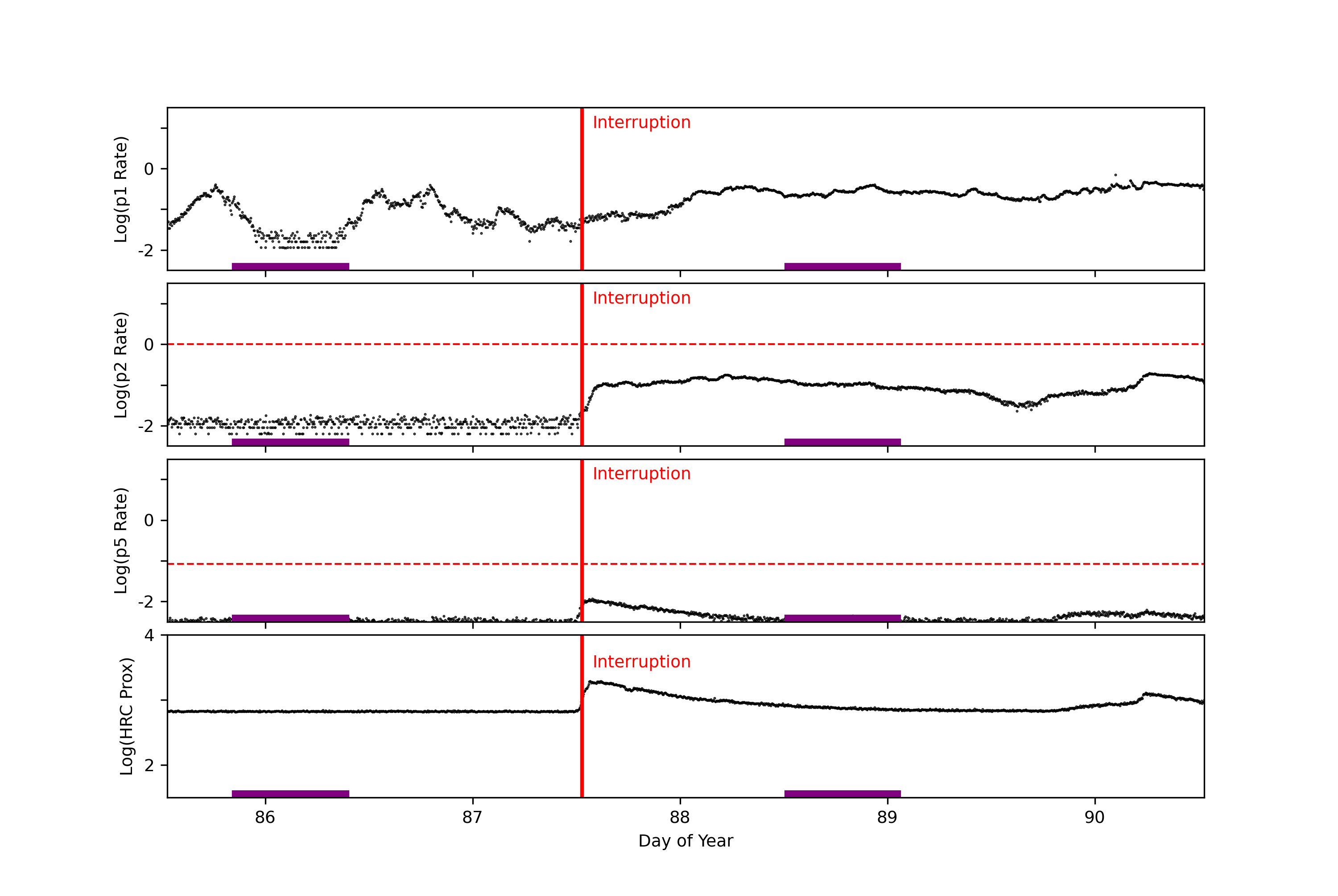
GOES-R Plot (P1/P2/P5/HRC Prox)
XMM Plot (LE and HES)
ACE radiation data are plotted around periods when science runs were interrupted. Plots start exactly 2 days before the interruption started. The top panel shows differential fluxes of electrons 38-53 and 175-315 (particles/cm2-s-ster-MeV), the middle panel shows differential fluxes of protons 47-65, 112-187, and 310-580 (particles/cm2-s-ster-MeV).
Data Period (doy): 85.5278 - 95.5278 Interruption (doy): 87.5278 - 94.2493 Avg Max Time Min Time Value at Interruption Started ----------------------------------------------------------------------------------------------- e38 7.772e+03+/-3.052e+06 1.820e+06 92.260 6.940e+02 86.042 2.510e+04 e175 2.402e+02+/-2.612e+05 2.240e+05 93.174 3.310e-04 92.132 1.130e+03 p47 6.952e+03+/-1.545e+06 4.360e+05 92.944 2.820e+03 86.042 5.560e+03 p112 1.135e+03+/-9.515e+05 4.900e+05 92.944 1.690e+01 85.538 2.240e+02 p310 2.570e+02+/-2.580e+05 1.410e+05 96.017 1.870e+00 85.618 1.700e+01 p761 1.125e+02+/-6.561e+04 4.310e+04 92.083 1.420e-04 92.129 3.860e+00 p1060 2.891e+01+/-8.907e+03 4.240e+03 92.260 8.860e-02 85.597 1.260e+00 e38/e175 7.312e+27+/-3.424e+31 2.421e+31 92.104 3.021e-02 92.132 2.221e+01 p47/p1060 9.123e+05+/-3.181e+09 2.160e+09 92.066 7.759e-01 92.260 4.413e+03 p112/p1060 4.590e+04+/-1.602e+08 1.040e+08 92.066 2.146e-02 92.260 1.778e+02 p310/p1060 7.793e+02+/-3.279e+06 2.310e+06 86.663 3.821e-03 92.260 1.349e+01 p761/p1060 2.831e+05+/-1.325e+09 9.370e+08 92.090 1.986e-03 92.260 3.063e+00 Steepest Rise ------------ Time Slope(in log per hr) ---------------------------------------- e38 92.2500 4177886.3185 e175 93.1562 515368.0504 p47 92.9340 994821.3898 p112 92.9340 1127135.2345 p310 96.0069 324328.0164 p761 92.0729 99162.3347 p1060 92.2500 9750.3954
Two vertical red lines indicate the start and the end of the interruption. Purple hatched areas indicate that the satellite is in the radiation belt. The horizontal dashed line indicates P3 trigger level. If P3 level is higher than this level more than 2 hours, SCS 107 may be manually triggered.
Avg Max Time Min Time Value at Interruption Started ----------------------------------------------------------------------------------------------- hrc 0.000e+00+/-0.000e+00 0.000e+00 0.000 1.000e+10 0.000 0.000e+00
Two vertical red lines indicate the start and the end of the interruption. Purple hatched areas indicate that the satellite is in the radiation belt. The red horizontal dashedline indicates SCS 107 limits. If the HRC shield rate/256 goes above 248, automatic SCS 107 is triggered.
The follwoing plots are copied from ACIS Threshold Corssings Page. For more details, please refer to Using ACIS to detect and report high radiation conditions
GOES-R data are taken from NOAA site (https://services.swpc.noaa.gov/json/goes/primary/integral-protons-1-day.json).
| P1 | 1.0 - 3.0 MeV protons (Counts/cm2 sec sr MeV) Uncorrected |
| P2 | 3.4 - 11.0 MeV protons (Counts/cm2 sec sr MeV) Uncorrected |
| P5 | 40.0 - 98.0 MeV protons (Counts/cm2 sec sr MeV) Uncorrected |
| HRC Prox | 6000 * (11.64-38.1MeV) + 270000 * (40.3-73.4MeV) 100000 * (83.7-242.0MeV) |
avg max Time min Time Value at Interruption Started ----------------------------------------------------------------------------------------------- p1 1.923e+01 +/- 4.427e+01 3.092e+02 93.333 1.279e-02 86.094 2.269e-01 p2 1.218e+00 +/- 2.324e+00 1.926e+01 93.080 3.987e-03 85.826 4.575e-02 p5 1.470e-03 +/- 1.362e-03 1.332e-02 87.576 3.414e-04 94.729 7.395e-03 hrc prox 1.923e+01 +/- 4.427e+01 3.092e+02 93.333 1.279e-02 86.094 9.935e+03
Two vertical red lines indicate the start and the end of the interruption. Purple hatched areas indicate that the satellite is in the radiation belt. The red horizontal dashed lines indicate SCS 107 limits. If GOES P2 or P5 levels go above these levels, SCS 107 may be manually triggered.
Avg Max Time Min Time Value at Interruption Started ----------------------------------------------------------------------------------------------- LE-0: 2.494e+03 +/- 7.941e+03 7.323e+04 92.821 4.080e+00 87.478 2.366e+01 LE-1: 1.419e+03 +/- 4.902e+03 5.405e+04 87.216 3.270e+00 92.195 1.267e+01 LE-2: 2.809e+01 +/- 1.022e+03 5.405e+04 87.216 5.970e-01 86.965 7.616e+00 HES-0: 2.771e+03 +/- 1.194e+04 1.007e+05 92.821 7.061e+00 95.502 4.014e+01 HES-1: 1.057e+03 +/- 4.748e+03 5.405e+04 87.216 2.708e+00 91.997 1.727e+01 HES-2: 3.212e+01 +/- 1.022e+03 5.405e+04 87.216 7.170e-01 87.451 1.226e+01 HES-C: 1.285e+02 +/- 1.138e+03 5.405e+04 87.216 4.570e-01 87.281 3.396e+00
Two vertical red lines indicate the start and the end of the interruption. Red hatched areas indicate that the satellite is in the radiation belt.
Back to Main Page