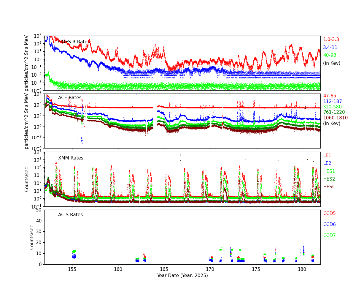
ACIS Radiation Correlations - Jun 2025

Back to Top